Cooperative Safety Program
2008
Agreed to this _____ day of _________, 200___
ABC North Texas
Toby Cummings
President / CEO
ABC Central Texas
David Ford
President / CEO
ABC Greater Houston
Russell Hamley
President / CEO
ABC South Texas
Steven Schultz
President / CEO
ABC Southeast Texas
John Bernard
President / CEO
ABC Texas Coastal Bend
John Taylor
President / CEO
ABC Texas Gulf Coast
Don Smith
President / CEO
ABC Texas Mid-Coast
Linda Strnadel
President / CEO
Occupational Safety & Health Administration
Dean McDaniel
Regional Administrator, Region VI
Cooperative Safety Program
2008
Application Form
Directions: Please complete the following questions by typing or printing legibly.
Company Name: _________________________________________________
Address: ______________________________________________________
Construction SIC Code: ________________________________________
Company Safety Contact: ___________________________________________ Title: ____________________
Phone: ________________________________________ Fax: _________________________________________
Trades Employed: _____________________________________________________________________________
Average Number of Employees: __________________ Average Number of Supervisors:__________________
Safety Performance
- List your company's Experience Modification Rating (EMR) for the three (3) most recent years.
- List your company's number of injuries/illnesses from your OSHA 200/300 Logs for the three most recent years.
- Does your company maintain a total case injury/illness incidence rate that is 10% less than the most current Bureau of Labor Statistics National Rate for it's SIC?
- Please submit the following information:
- OSHA 300 logs for the most recent three (3) years and current year-to-date.
- Experience Modification Rating (EMR) verification letter from your insurance carrier.
- Complete company written safety program manual.
- Listing of projects to be active in the next 30 days with notation of Owner Approved* locations.
Year: _______________ EMR: _______________
Year: _______________ EMR: _______________
Year: _______________ EMR: _______________
| Year: | |||
|---|---|---|---|
| Lost Work Days | |||
| Fatalities | |||
| Restricted Work Days | |||
| Medical Only Cases | |||
| Total Hours Worked |
_____________ Yes ____________ No
If yes, what is it? ______________________
* Owner Approved- site that will allow OSHA on for inspection- this site must be differed from the ABC onsite inspection for the Partnership.
I HEREBY CERTIFY THAT ALL INFORMATION IS ACCURATE.
Person Completing Application Form (please print)
Signature
Title (Please Print)
Date
Phone Number
Corporate Officer of Company (please print)
Signature
Title (Please Print)
Date
Phone Number
Please submit completed application and ALL required items outlined in the application to your local ABC Chapter:
ABC North Texas
8440 Esters Blvd., #120
Irving, TX 75063
ABC South Texas
10408 Gulfdale
San Antonio, TX 78216
ABC Texas Gulf Coast
1400 Velasco Blvd., Bldg. C107
Freeport, TX 77542
ABC Central Texas
3006 Longhorn Blvd., #104
Austin, TX 78758
ABC Southeast Texas
2700 N. Twin City Hwy
Nederland, TX 77627
ABC Texas Mid-Coast
116 Jason Plaza
Victoria, TX 77901
ABC Greater Houston
3910 Kirby, #131
Houston, TX 77098
ABC Texas Coastal Bend
7433 Leopard Street
Corpus Christi, TX 78403
Office Use Only
Safety Program submitted to & reviewed by safety association representative:
________________________________
Association Representative (please print)
I have received and reviewed the Safety Program submitted by ________________________________ and it meets or exceeds the requirements of the Program.
________________________________
Association Representative Signature
________________________________
Agency
________________________________
Date
Cooperative Safety Program
2008
Self Evaluation Form
Eligibility: To determine if a contractor can qualify as a Partnership Program (CSP) participant, the applicant must provide the Partnership Steering Committee with evidence of meeting each requirement below.
| CSP Requirements | Yes | No |
|---|---|---|
| 1. Contractor has implemented a comprehensive written safety and health program based on ANSI A10.38-1991 or the OSHA 1989 Safety And Health Program Management Guidelines, and has site specific safety plans for all of the contractor's worksites. | ||
| 2. Contractor maintains a copy of it's specialty contractor's safety and health plan, hazard communication plan, and fall protection plan (where applicable) or contractor requires specialty contractor to follow participant's plan. | ||
| 3. Contractor has a employee who administers the firm's safety and health program and conduct's documented safety inspections. The employee has completed the OSHA 30-Hour Construction Course Outreach or equivalent within the previous three years. | ||
| 4. Contractor has designated safety personnel at each site who conduct documented safety inspections of all work on the contractors' projects and through training and experience, can recognize hazards and have authority to take prompt corrective action. Training equivalent to the OSHA 10- Hour Construction Outreach Course is satisfactory. | ||
| 5. Contractor has trained all field supervisory personnel to the equivalent of at least OSHA 10Hr construction safety course and has provided additional training for competent persons in such areas as scaffolding, excavation, fall protection, crane operations, etc. (This additional training will be predicted by the type and scope of the work the contractor routinely conducts.) | ||
| 6. Contractor provides a safety and health program orientation for all new employees and trains employees for hazard recognition specific to the contractor's work sites. | ||
| 7. Contractor has evidence of employee involvement such as, but not limited to, participation in self-audits, site inspections, job hazard analyses, safety and health program reviews, safety training and mishap investigations. | ||
| 8. Contractor maintains a substance abuse program. | ||
| 9. Contractor conducts and documents weekly employee safety meetings. | ||
| 10. Contractor conducts and documents self-audits. | ||
| 11. Contractor has a six-foot fall protection policy. | ||
| 12. Contractor maintains a total case injury/illness incidence rate that is 10% less the most current Bureau of Labor Statistics national Rate for it's SIC. | ||
| 13. Contractor has not had any willful violations in the last three years. | ||
| 14. Contractor has not had any repeated serious violations in the last 1 year. | ||
| 15. Contractor has not had any fatalities or catastrophes within the last three years that resulted in citations related to the incident. |
If the applicant has answered "no" to any of the questions listed above, then the applicant may not be eligible to become a partnership participant. If the applicant has answered "yes" to all of the questions, then the applicant is eligible to apply for the Cooperative Agreement for one year. ABC & OSHA must complete an inspection of at least one representative job site before the applicant is accepted into the program.
Cooperative Program
- Program Summary/Overview - Statement of Purpose
- Participants in Program and Their Commitment
- Goals
- Incentives
- Acceptance into Program
- Implementation
- Partnership Evaluation
- Termination
- Term and Location of Partnership
- Program Summary/Overview - Statement of Purpose
- Participants in Program
The following are identified as participants in the Cooperative Safety Program:
- OSHA
- Upon notification by ABC, visit one of the nominated member company sites within 30 calendar days to verify that the member company's program requirements are in place and then proceed to a focused construction inspection. The inspection focus will address hazards related to the four major causes of fatalities and serious injuries in Texas (falls, struck-by, caught-in/between mishaps, and electrocution).
- Once the evaluation inspection is successfully completed, the member company will be placed on a members list in participating OSHA area offices.
- Not issue citations for non-serious violations provided the violations are abated immediately or within a reasonable time limit as agreed to by OSHA and the participating member company.
- If cited, give the maximum good faith and size penalty reductions available in current OSHA policy.
- Give special recognition designating the member company as a participant in this program.
- ABC and OSHA will conduct annual evaluation inspections (independent of each other). ABC has the authority to visit any active jobsite without notice during the duration of the partnership.
- After such verification inspections, OSHA will conduct un-programmed inspections as follows:
- If OSHA receives a report of an imminent danger situation or observes exposure to hazards listed in II.A. 1, or hazards covered by a Local or National Emphasis Program.
- If OSHA receives a report of a fatality or catastrophe as defined in OSHA Instruction CPL 2.103 (Field Inspection Reference Manual).
- If OSHA receives a complaint or referral, it will be handled according to OSHA's Complaint Policies and Procedures (OSHA Instruction CPL 2.115). When the phone and fax procedure is utilized, it will be the responsibility of the participating member company to provide a copy of the complaint(s) to the parent Chapter within twenty-four (24) hours of receipt.
- Notify safety personnel representing the parent Chapter of the inspection and the parent Chapter's safety personnel can accompany OSHA personnel on the site visit along with the project superintendent or other member company representative.
- Cite any apparent violations in accordance with OSHA interpretation as stated in the Guidance to Compliance Officers for Focused Inspections in the Constructions Industry. If cited, OSHA will give full consideration in evaluating maximum good faith in giving penalty reductions available in current OSHA policy.
- Give priority status to member companies and their participating specialty or trade contractors for compliance assistance and outreach activities.
- Associated Builders and Contractors shall:
- Evaluate applicant companies to ensure they meet the requirements to participate in the CSP.
- Perform periodic reviews of participating companies to ensure program requirements are continuing to be met.
- Make random, annual, on-site verification of participant members.
- Recommend termination of CSP membership if findings indicate unacceptable performance or submission of falsified documentation.
- Make random verification of the effectiveness of member companies' safety and health programs verified through onsite inspection by OSHA. Any OSHA inspection of a member company can serve as a verification inspection.
- Provide OSHA with a list of qualifying member companies and results of verification inspections conducted by the sponsoring organization.
- Participate in the collection, review and transmitting of documentation to OSHA required of the member company to qualify for participation in the CSP. Examples: Audits, Hazards, Corrections Training (Supervisor, Mgr, Craft), OSHA Stats
- Have safety personnel representing the parent Chapter make a minimum of one site program verification inspection annually to one of the projects being performed by each member company.
- Offer, or provide access to, regular sessions of behavior-based safety, safety ethics and safety coaching training in addition to ongoing CSST Courses and OSHA 10 and 30 Construction Safety Courses to make it easier for member companies to adhere to terms of this program.
- Have safety personnel representing ABC model the best in "safety coaching" practices with an emphasis on reinforcing positive safety practices and behaviors.
- Offer new ways member companies can take preventative actions in identifying hazards before something happens by helping them collect jobsite data to create baseline(s) for safety performance.
- Member Companies of ABC
A member company that meets the qualifications laid out by its parent sponsoring organization and in this agreement shall:
- Meet and continue to meet the requirements set forth by ABC to qualify for this CSP in addition to the requirements set forth within the CSP itself.
- Set a positive example for desired safety behavior and establish goals and accountability for safety excellence.
The Texas area offices of Occupational Safety and Health Administration of the United States Department of Labor (OSHA) shall:
- Goals
- Reduce by 3% annually the number of injuries, illnesses, and fatalities affecting participating employers, with an emphasis on reducing injuries and fatalities resulting from falls, struck-by, caught-in/between mishaps, and electrocution (focused four construction hazards).
- Increase the number of construction companies that implement effective safety programs.
- Decrease worker compensation costs and OSHA penalties for participating companies.
- Allow OSHA to focus resources on companies that require attention from OSHA, rather than companies that have demonstrated existence of effective safety programs.
- Make safety and health resources available to all members of the participating organizations and the construction industry.
- It is anticipated with minimal use of OSHA resources, this CSP will result in improved safety and health programs, a higher level of employee safety and health training, and as a secondary benefit, improved job site safety and health program commitments by other companies working with/for the CSP participants.
- Foster open and continuing communication.
- Share knowledge of the best practices.
- Cooperation in contractor and compliance officer training. Participating members will establish a training goal for each year of participation in the partnership.
- Incentives
- Special recognition from OSHA and ABC designating the member company as a participant in the CSP.
- It will not be necessary to conduct programmed construction inspection for up to twelve months after successful conclusion of an OSHA verification inspection, conducted per the current policy for focused inspections in construction.
- After such verification inspections, a participant will not be subject to programmed OSHA inspections except as follows:
- If OSHA receives a report of an imminent danger situation or observes exposure to hazards listed in II.A. 1-4, or hazards covered by a Local or National Emphasis Program.
- If OSHA receives a report of a fatality or catastrophe as defined in OSHA Instruction CPL 2.103 (Field Inspection Reference Manual).
- If OSHA receives a complaint or referral, it will be handled according to OSHA's Complaint Policies and Procedures (OSHA Instruction CPL 2.115). When the phone and fax procedure is utilized, it will be the responsibility of the participating member company to provide a copy of the complaint(s) to ABC within twenty-four (24) hours of receipt.
- During programmed OSHA inspections of non-participant employers, member companies whose program has previously been verified by OSHA will not be included in OSHA inspections of non-participant employers unless the OSHA compliance officer observes that, as a result of a member company's actions, employees are exposed to serious hazards (such as falls, crushed by, struck by and/or electrocution hazards).
- Will not receive citations for other-than-serious violation(s) from OSHA, provided that the violation is abated within the prescribed period of time.
- Will be eligible to receive the maximum reductions allowed for good faith, size and history for penalties assessed for serious OSHA citations as outlined within OSHA Instruction CPL 2.103 (Field Inspection Reference Manual).
- May be eligible to receive available incentives based upon safety improvements made as a result of this program.
- Acceptance into Program
- Be engaged in the construction industry and be a member in good standing of Associated Builders and Contractors, Inc. (ABC).
- Meet the requirements of ABC to participate in the CSP, the minimum of which are outlined below.
- Submit to the parent Chapter a list of all active construction projects within the jurisdiction of the Chapter where the CSP was signed. ** Once a company is accepted as a full participating member in the program, they must turn in a list of all active projects STATEWIDE, not just in the jurisdiction of the parent Chapter.
- Have a total case injury/illness incidence rate, for the previous year that is 10% less than the rate for it's SIC code, as published by the most current Bureau of Labor Statistics.
An incidence rate of occupational injuries and illnesses can be calculated quickly and easily. The formula requires:
- The number of nonfatal injuries and illnesses.
- Count the number of OSHA recordable cases for the year from the Log and Summary of Occupational Injuries and Illnesses (Log) OSHA No.300;
- or the TOTALS line for the yearly total on the Log for nonfatal injuries and illnesses with lost workdays, and injuries and illnesses without lost workdays.
- The number of injuries and illnesses can also be obtained from the BLS Survey of Occupational Injuries and Illnesses form, if your company was surveyed for the calendar year for which incidence rates are desired.
- The number of hours all employees actually worked.
- Use payroll or other time records. "Hours worked" should not include any non-work time, even though paid, such as vacation, sick leave, holidays, etc.
- If actual hours worked are not available for employees paid on commission, by salary, or by the mile, etc., hours worked may be estimated on the basis of scheduled hours or 8 hours per workday.
An incidence rate of injuries and illnesses may be computed from the following formula:
(Number of injuries and illnesses X 200,000) / Employee hours worked = Incidence rate)
(The 200,000 hours in the formula represents the equivalent of 100 employees working 40 hours per week, 50 weeks per year, and provides the standard base for the incidence rates.) - The number of nonfatal injuries and illnesses.
- The member company must have received and maintained a STEP Evaluation Rating of either Platinum or Gold Level. In addition, the member company must meet ALL criteria outlined in the partnership.
- Member companies shall submit a statement from their insurer that verifies the applicant's self-evaluation score.
- Member companies shall have no construction-related fatalities or catastrophes resulting in citations in the last year that occurs at a site under their control.
- Have no Repeat OSHA citations for the previous year and no Willful citations for the past 3 years.
- Provide OSHA and ABC the OSHA 300 Logs for the three previous years plus the current year. This information will assist in measuring the impact on safety and health during this agreement.
- Submit to the parent Chapter, within 15 days after the end of each quarter, a summary of the number of inspections made by the member company's Safety Director (or their designee) and any third party. The report shall be broken down into the four major categories of fatality hazards. The report shall show the number of items within the four categories that were corrected. The report should reflect ALL active jobsites in the state of Texas. ** 1st Quarter Report is due to parent Chapter by April 15. 2nd Quarter Report is due to parent Chapter by July 15. 3rd Quarter Report is due to parent Chapter by October 15. 4th Quarter Report is due to parent Chapter by January 15.
- Have designated safety personnel to conduct documented safety inspections. Personnel will have a minimum of one year's experience managing a construction safety and health program and have sufficient training to be able to recognize existing and predictable hazards in the workplace. Safety personnel shall have the authority to take prompt corrective action.
- Agree to permit a visit by an OSHA or ABC representative to any construction site without requiring a warrant.
- Each member company and any participating specialty or trade contractors at each construction site must agree to develop and implement a comprehensive safety and health program that adheres to, or exceeds, both the OSHA Safety and Health Program Management Guidelines to include a mandatory six foot (6') fall protection program for all trades. All trades onsite will work toward implementing a "zero tolerance" safety practice in order to help achieve the desired reduction of worksite incidents.
- The member company must make each of their construction projects available for inspections by safety personnel employed by/through their parent Chapter.
- These program verification inspections are independent from any other site inspections and are not meant to replace the frequent and regular inspections of work areas required of each and every employer by both OSHA standards and the Safety and Health Program Management Guidelines. Also, these inspections are independent of the required weekly documented inspections.
- All hazards identified by these inspections shall be documented, dated, and communicated to all applicable contractors via the member company, and resolved by documented corrective actions.
- At any time the designated representative performing the monthly verification inspection concludes that the member company is apparently not fulfilling the agreed upon stipulations of the agreement, the member company may be referred to the parent Chapter. If the parent Chapter finds just cause for termination of the member company's participation in the program, written notice shall be provided by the parent sponsoring organization to the corresponding local OSHA Area Office.
- Member companies will have the following:
- A comprehensive written safety and health program, which will:
- Include Employee Involvement
- Include Effective Employee training for avoidance of hazards specific to the member company's work site(s)
- Provided construction site supervisors with training equivalent to OSHA's 10-hour construction safety course
- Have designated safety personnel who, through training and experience, are able to recognize work hazards and have the authority to take prompt corrective action. Training curriculum equivalent to the OSHA 30-hour course will be deemed to be satisfactory.
- Require comprehensive fall protection for all activities above 6 feet.
- A designated competent person at all worksite(s).
- Weekly documented safety training at all worksite(s).
- Implementation
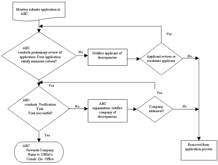
- [START] Member submits application to ABC
- ABC conducts preliminary review of application. Does application satisfy minimum criteria?
- No - Notifies applicant of discrepancies
- Applicant revises or resubmits applicant
- No - Removed from application process [END]
- Yes - [BACK to:] Member submits application to ABC
- Yes - ABC conducts Verification Visit. Visit successful?
- Yes - ABC forwards Company Name to OSHA's Const. Dir. Office [END]
- No - ABC organization notifies company of discrepancies
- Company address?
- Yes - [Go to:] ABC conducts Verification Visit...
- No - Removed from application process [END]
- Cooperative Safety Program Evaluation
- The partnership will be evaluated annually to determine whether the annual goal of a 3% reduction in the number of injuries, illnesses and fatalities has been met. ABC is responsible for collating baseline and annual performance data upon which the CSP will be measured. This aggregated data will be reported to the Great Houston Area OSHA Office.
- Member company aggregate injury/illness incidence rates (total case rates) and fatality rates will be compared with the most current BLS published data to determine whether goals have been met.
- If all signatory partners agree, member company criteria may be revised annually based on recommendation for continuous improvement.
- Termination
- Any of "the participants" to this Agreement may terminate participation by providing thirty (30) days written notice to the other participants.
- If any of "the participants" to this Agreement are shown to not be participating in "good faith" according to the commitments spelled out for each party to this Agreement, they may be terminated.
- A member company's participation can be terminated by the parent Chapter following review by the current OSHA Partners and OSHA will be informed if one or more of the following occurs:
- An inspection by OSHA or ABC representatives reveals a significant deviation from program criteria (the member company will remain subject to OSHA inspection).
- The member company has falsified information on the application or supporting documentation.
- The member company's total case injury/illness incidence rate rises above the established criteria.
- The member company takes any other such actions that may be determined to be grounds for termination by the parent Chapter.
- A fatality or catastrophic event resulting in citations (defined as three or more employees admitted to the hospital due to exposure to the same event) occurs at a site under their control.
- Any member company requires a warrant of OSHA prior to commencement of an on-site program verification or other inspection activity.
- Prior to the final termination of a member company's status, the following will occur:
- The member company will be notified in writing of the intent to terminate.
- The written notice will include an explanation of the reasons for termination.
- The member company will have an opportunity to reply to the written notice within thirty days; and will have the right to make an appearance before the parent Chapter and be represented by counsel.
- The parent Chapter has the authority to reinstate a member company if it determines the member company's experience was unusual and consistent with a sound safety and health program.
- Any member company may terminate its participation in the program at any time by providing thirty days written notification of intent to the parent Chapter.
- Term and Location of Partnership
- The CSP will cover the state of Texas and will be for a period of three years. At the end of the three years, the Texas Area OSHA Offices and ABC Chapters in the state of Texas will make a joint determination of whether or not to continue the partnership program.
- Any participant to this CSP may withdraw from the agreement at any time after submitting written notification of intent to the other participants by providing a thirty-day written notice to the other member(s) of the program, and the CSP agreement will terminate. Any participant may also propose modification or amendment to the program subject to concurrence by the other participants to the agreement.
The Associated Builders and Contractors, Inc. (ABC) and its member companies and the Texas Offices of the Occupational Safety and Health Administration of the United States Department of Labor (OSHA), all mutually recognize the importance of ensuring a safe and healthful work environment in the construction industry. To advance this mutual goal, this Cooperative Safety Program (CSP) has been established to formalize a cooperative effort between these entities committed to encouraging companies to voluntarily improve their safety and health performance, providing methods to assist them in their efforts, and recognizing companies with exemplary safety and health programs.
The cooperative effort will provide benefits to participating companies who voluntarily improve their safety and health performance and demonstrate the implementation of an effective safety and health program. Benefits will include special recognition from OSHA, i.e., priorities in compliance assistance activities and inspection incentives such as focused inspections and applicable penalty reduction factors.
The cooperative effort will be conducted within the jurisdictional areas of the OSHA Area Offices. Participation is strictly voluntary and is available to any member company of ABC which meets the qualification requirements of this program.
Participating member companies retain all rights guaranteed under the Occupational Safety and Health Act (OSH Act), including the right to appeal or contest citations issued by OSHA.
This agreement will not in any way affect employees' exercise of rights under the OSH Act and OSHA regulations, including walk-around rights. As an integral part of an effective safety and health program, the opportunity for employees to exercise their rights guaranteed under the OSH Act and regulations, such as, but not limited to, the right to file a safety and health complaint, and the right to information collected pursuant to OSHA requirements, e.g., the OSHA-300 log, and medical exposure records will not be infringed. It is anticipated that routine employee involvement in daily implementation of worksite safety and health programs will be assured, including employee participation in employer self-audits, site inspections, job hazard analysis, safety and health program reviews, and mishap investigations.
Participants in good standing will receive the following incentives:
All companies interested in participating in the CSP must submit an application to its parent Chapter for review and consideration for participation in the CSP.
Member companies that qualify and accept the established requirements of the CSP will be enrolled for a period of twelve months. A member company must reapply thirty days prior to their annual renewal date, providing the documentation needed by their parent Chapter indicating the member company still meets the current established criteria.
The application/approval process is roughly outlined in the following flowchart

Text Version of flowchart: